最近在做地衣(真菌与藻类的共生体)的相关课题,对于真菌理解的较少,于是选择 2019 年发表在 Biological Reviews 上的文献进行阅读,文献比较长,耗费很长时间看完,而且在阅读过程中主要侧重于植物方面

# 摘要
真菌是一种高度多样化的异养真核生物,其特征是没有吞噬营养(phagotrophy)和有几丁质(chitinous)细胞壁。虽然单细胞(unicellular)真菌非常常见,但该群体进化成功的部分原因在于它们能够无限期地生长为圆柱形多核细胞(hypha)。有了这些形态特征和极高的代谢多样性,真菌已经征服了许多生态位,并形成了一个与其他生物相互作用的世界。本篇文献主要调查了主导真菌多样性的主要进化和生态过程。首先回顾孢子谱系的生态学和进化以及陆生化(terrestrialization)的过程,作为这个王国的主要进化转变之一。对于真菌的陆生化,已经提出了几个可行的设想,在本次研究中提出了一个新的设想,即把冰环境看作是水和陆地之间的一个过渡的小生境。然后,将重点探讨真菌与其他生物体 (其他真菌、原生动物、动物和植物) 的主要生态关系,以及适应群体内特定生态位(地衣、黑真菌和酵母)的起源。在这篇综述中,使用进化和比较基因组学的观点来理解真菌的生态多样性。最后,我们强调了基因组推断(genome-enabled inferences)的重要性,为重要的转变设想合理的叙述和场景。
# Ⅰ: 引言
真菌界是一个高度多样化的真核生物分支,几乎存在于所有环境中,特别是在陆地生态系统中。真菌在营养循环中起着关键作用,可以充当无数其他生物的捕食者、病原体和寄生物,并且可以与植物、藻类、动物和其他生物共生。一些重要的真菌类群(主要是蘑菇和地衣)产生的肉眼可见的(macroscopic)结构一直是形态学、细胞学和生物化学研究的重点。除这些之外大多数真菌是通过基于培养的微生物学技术或通过评估它们在宿主或共生伙伴身上产生的症状和特殊结构来进行研究的。在过去的二十年里,基因组革命对真菌学领域产生了积极的影响,基因组和转录组测序的出现使几乎所有真菌类群的研究成为可能,这反映在一个爆炸性的研究中,涵盖了越来越多来自不同谱系的真菌物种,同时环境测序研究揭示了真菌生物学的一个新维度。在过去的二十年里,基于条形码的方法被用于研究环境真菌群落的特殊成分的多样性,例如外生菌根真菌;或者评估特定环境中的真菌成分。真菌学已经开始接受单细胞技术的使用,尽管暂时由于丝状生长与细胞分类方法不兼容。每一种方法都有其特定的局限性,但它们共同提供了一个关于真菌在哪里,它们是谁,以及它们是如何变成现在这个样子的一个新画面。
大多数真菌以菌丝体的形式生活。真菌一般通过固体基质生长,利用胞外酶和蛮力挖掘基质,开发其周围的资源。此外,它们通过分泌有毒化合物杀死其他微生物来控制自己的领地。真菌有一个发育良好的分泌体(secretome),使它们能够从高度聚合且通常非常疏水的化合物中提取营养物质,例如纤维素或木质素(cellulose or lignin),这对其他微生物来说非常困难。在这篇综述中,综合了目前关于真菌主要的生态适应和进化转变的知识。把进化的转变定义为在一个新的,完全不同于以前的状态的生活方式谱系中的获得。这类转变的例子包括从自由生活的祖先那里获得寄生的生活方式,建立共生关系(例如地衣)。如果可能的话,将这种转变置于一个进化的框架内,解释游动孢子(zoosporic)真菌是如何从能动的真核寄生物(motile eukaryvorous parasitoids)进化到霉菌(moulds)的,以及不同的真菌群体如何从这两种生活方式中形成与其他生物群的关系,并适应新的生态环境。综述将着重描述每种生态生活方式的表型和基因组概貌、分类学多样性、进化趋势和与文化无关的环境信息。
# Ⅱ:in the beginning,早期真菌进化
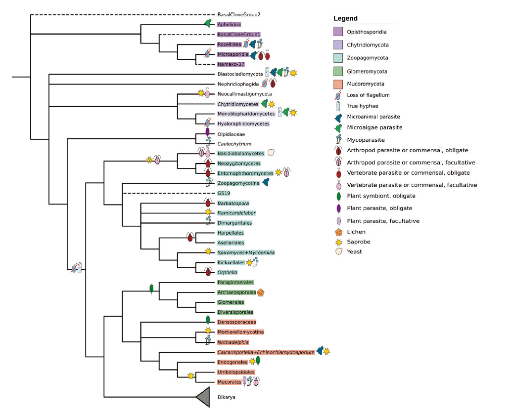
推测最后的共同真菌祖先 (last common fungal ancestor :LCFA) 的潜在生活方式是具有挑战性的。根据宏基因组研究,真菌的姊妹类群核仁类是海洋环境中常见的是变形原生动物,核菌纲。在大多数分子年代测定分析中,真菌的年龄比陆地生物的化石证据还要早,表明真菌可能起源于海洋。然而,所有已知的现存真菌谱系显然主要是大陆的,要么是真正的陆地的,要么是与非海洋水体相关的。原始真菌必须主要是水生的,然而,因为所有陆生真菌都形成了一个明显的单系分支,并且可以推断鞭毛(flagellum)的单一缺失。因此,要么真菌起源于大陆水体,要么失去了关键的海洋血统。根据环境研究,早期分支谱系 Aphelida、Rozellida 和壶菌 (Chytridiomycota) 在海洋环境中表现出高度的多样性,而一些高度多样化的海洋壶菌谱系似乎是最早出现分化的,这表明我们可能接近于找到缺失的一环。然而,需要注意的是,壶菌系统发育和它在真菌生命树中的位置仍然没有很好地解决。
从生态学角度讲,寄生生物的生活方式将后孢菌(Opisthosporidia), 壶菌门(Chytridiomycota) 和 Blastocladiomycota 结合在一起(图 1)。这表明所有真菌的祖先可能是微藻的寄生体,具有吞噬能力,同时具有变形虫和鞭毛的运动性,至少在某些生命阶段具有几丁质细胞壁,这一套适应性进化将真菌从剩余的菌物总界(Holomycota)分支中分离出来。在这一前提下,早期的 Aphelidea 和 Rozellida 可能与不同的藻类和原生动物群有关,而其他同时代谱系的祖先可能大多生活在绿藻门(Chlorophyta)的寄生生物中。真菌可能涉及碳水化合物活性酶(CAZy)的发展,这是大多数真菌谱系的特征,穿透固体表面和消化纤维素和其他生物聚合物的能力促进了生活方式从寄生到腐生的转变,具有寄生生物生活方式的特征则很少使用,所以这使得它们保存在化石记录中的可能性降低。然而,新元古代(neoproterozoic)真核生物的间接证据已经被发现,与动孢子(zoosporic )真菌拟寄生的生活方式相一致,所以未来对动孢子菌及其变形虫姊妹谱系的基因组比较分析可能会为这一时期的真菌进化提供新的见解。



# Ⅲ:down to earth,真菌的陆地化
真菌最明确的进化特性性是对陆地环境的适应(陆地化),包括菌丝生长的发育和鞭毛的丧失(图 1)。菌丝的发育对感染更大有机体和在腐生生活方式中增加接触面积是必要的。分泌消化酶和优先在菌丝顶端表达丰富的膜转运蛋白的能力,可以理解为生物体祖先掠夺生活方式的直接结果,这种掠夺生活方式必须闯入其他生物结构以获取营养。在这方面,真菌表现出的钙代谢与外界介质的没有联系,可以解释为一种适应,可以打入其他细胞,那里游离 Ca2 + 浓度太低,不足以构成可靠的来源。对于其他的细胞内寄生虫,如利什曼原虫、弓形虫和疟原虫,也有专门的 Ca2 + 稳态适应。
大多数丝状真菌的菌丝是围绕着一个叫做 Spitzenk orper(SPK)的细胞器组织起来的。SPK 由高尔基体中的一系列小泡组成,这些小泡含有合成膜和细胞壁所需的酶、脂类和多糖。围绕 SPK 的是极性体和外囊。极性体是一系列蛋白质,它们组织细胞骨架成分并调节细胞骨架介导的囊泡运输。这些结构对于维持菌丝生长的方向性,调节 SPK 组分的胞吐,调节 Ca2 + 信号和重塑细胞壁有重要作用。菌丝生长研究揭示了这一分子机制在整个双核亚界(担子菌与子囊菌的祖先)(Dikarya)中的守恒性,但这些群体之外的信息非常有限。例如,大多数合子真菌表现出一种不太有组织特性的小泡聚集,称为新月形顶端小泡( apical vesicle crescent (AVC))。SPK 似乎存在于 Basidiobolus 和 Conidiobolus 中,它们是虫霉门(Entomophthoromycota)中早期分化的谱系。芽生枝菌门 (Blastocladiomycota) 的成员也具有形态上可识别的 SPK。SPK 在这些谱系中的存在表明,所有陆地真菌的共同祖先可能有一个 SPK 在合子真菌中丢失或修饰成 AVC,不排除 SPK 在这些谱系中的独立起源的可能性。

几种可能的进化情景可以解释真菌是如何在陆地上定居的,这反过来又触发了真菌的爆炸性多样化。要解决这个问题,就需要提高我们对早期土壤微生物组成的认识,更精确地测定关键事件的年代,如陆地植物多样化和陆生真菌的辐射。将这些替代假设称为真菌陆地化的绿色、棕色和白色情景,分别以植物、土壤和冰为重点(图 2)。

绿色场景:真菌必须作为维管植物的寄生虫存在,才能在陆地的早期阶段抵抗缺水。设想是真菌与陆生植物的祖先共同进化,它们以绿藻中的寄生虫的身份从淡水水体中来到河流和湖泊的边缘,随着植物对陆地环境的适应而征服了陆地世界。这很可能伴随着复杂性的增加(首先是类根,后来是菌丝生长),因为多细胞性在链状植物中变得普遍。陆地植物和单细胞绿藻 Trebouxia 基因组中包含了一些推测真菌起源的古代水平基因转移的证据;与真菌共生所需的基因在绿藻中也显示出同源性。在某些情况下,这些转移的基因在功能上与适应旱地有关。虽然这意味着当绿藻开始在陆地上定居时,真菌就出现了,但这并不能说明它们是一起陆地化的。
棕色场景:出现的土地可能有微生物的群落主宰着整个景观,包括细菌,可能还有真核藻类和原生动物。在这种情况下,真菌会在这些原生质土壤中定居,迅速分裂为与链型植物(Streptophyta) 相关的一个谱系(毛霉亚门,球囊菌门(glomeromycota)和双核亚界)和一个原生动物的寄生虫相关的谱系(捕虫霉亚门)。值得注意的是,目前生活在包括土壤在内的许多环境中的有壳变形虫的微体化石可追溯到元古代。因此,可想而知的是,捕虫霉亚门(Zoopagomycotina)的某些种已经是这种变形虫的寄生虫,尽管还没有找到令人信服的化石证据来证实这一点。埃迪卡拉纪的化石被认为是代表微生物的化石,与已知的某些现代真菌群落相似。很多人声称这些化石来自地衣和黏菌,这表明陆地微生物生态系统已经很发达。
白色场景:在本篇综述中新提出的假设,涉及到冰川环境作为真菌从水环境过渡到陆地环境的促进者。由于冰川环境是由非生物因素形成的,因此可以肯定地认为它们在陆生真菌分化之前就已经存在。在这种环境中,主要的挑战似乎是液态水的限制,与水环境相比,冰环境的异质性和不稳定性要高得多,这是土壤的共同特征。冰环境中的某些微冰,如高盐盐水通道和冰晶中排除溶质而形成的冰锥,具有相当高的微生物多样性。通过对南极麦克默多山谷 5 个冰封湖泊的 18s 核糖体 RNA(rRNA)序列分析,在一个以壶菌门和 Rozellidea(隐菌门的一个纲)为主的群落中,共发现 1313 个真菌操作分类学单位(operational taxonomic units (OTUs)),还包括子囊菌纲、担子菌纲、芽枝菌类和 zygomycetous。对两个南极大陆盐水中的 6 个重复进行分析,发现 600 个 OTU 聚集在两个明显不同的群落中,几乎没有重叠。这表明冰环境可能具有巨大的空间异质性。冰团中含有重要的雪藻群落,它们可能是陆生真菌动孢菌祖先的寄主,动孢菌可以很容易地通过半融化的冰表面繁殖,甚至现代的冰环境(如冰缘土壤或北冰洋)也包含着出乎意料的丰富多样的动孢菌谱系。
真菌陆生谱系的发生估计日期与前寒武纪冰期重叠,这一时期也被称为冰河世纪。这一时期还见证了至少两个非链藻纲陆生藻类(树藻科和沟藻门)的发生。根据上述证据,提出了真菌陆地化的以下过程:(i)冰河环境创造了微生物生态位的多样化。(ii)真菌作为藻类的游动孢子捕食者到达冰层环境。(iii)其他生物坏死物的积累有利于菌丝生长和渗透(iv)间歇条件有利于抗性休眠孢子的发育。在冰川作用的情况下,这些条件会持续更长时间。鞭毛运动丧失。(v) 真菌适应于在寒冷环境中的水限制条件下生存,然后能够在土壤环境中定居。
综上所述,真菌陆地化起源的三种假设情景集中在不同的生物或非生物因素上,这些因素可能是顺序或组合作用的。由于缺乏清晰的化石记录,支持每一种情况的证据都是间接证据,但所有这三种情况的一个共同因素是真菌的陆生化过程必须与其他真核生物群体(变形虫、藻类或植物)的陆生化过程同步。在陆地化之后,与其他生物群的关系将影响主要陆生谱系的辐射,其中捕虫霉亚门主要与其他微生物和后生动物联系在一起,而球囊菌门、毛霉门和双核亚界主要与植物有关。
# IV. 真菌和其他微小的真核生物
# 1. 真菌斑狼疮(Fungus fungo lupus): 真菌中的真菌寄生症
真菌能够攻击和消化几乎任何一种生命结构,包括其他真菌。在最古老的真菌化石中,已经发现了真菌寄生的联系,这种生活方式可能出现得更早,因为真菌寄生在早期分化的真菌中很普遍(图 3)。最近通过使用单细胞测序技术获得了其中几种生物营养型寄生菌的基因组,鉴于它们通常是小菌体,这是必要的。这些生物中的许多都失去了重要代谢途径的基因,如生物素、多胺、同化硫酸盐或三羧酸循环。真菌可以感染植物,藻类和其他真菌的生物营养,寄生或坏死营养两种方式相互作用。坏死营养型寄生菌具有很强的攻击性,通常有广泛的宿主。其中一些似乎能够作为内生菌在植物组织中定殖(图 4),在那里它们为宿主提供了一种有效的抵御真菌病原体的机制,这推动了对这种真菌生态位的大量研究。木霉具有显著的几丁质酶基因扩增,以及多种次级代谢酶。然而,实验证据表明,这些酶的功能专一性是有限的,即使在属内,营养策略也是可变的。在肉座菌目(Hypocreales)中,有基因组信息的其他重要的真菌寄生属有 Olypocladium 属、Clonostachys 属和 Escovopsis 属。对这些真菌的基因组比较表明,分枝营养化是通过不同的策略独立进化而来的。但生物营养的寄生在实验上不易控制,而且它们在较窄的宿主范围内产生较轻的表型。
从进化的观点来看,支原体和无脊椎动物的病原体之间似乎存在某种关系(图 4)。例如,blastoclad Catenaria、Orbiliomycetes Arthrobotrys 和肉座菌目 Trichoderma 和 Clonostachys,已被报道为支原体和线虫寄生虫。在几乎所有腐生物中,真菌寄生物种的几个重要特征必然存在:为了攻击其他真菌,它们需要几丁质降解酶,还必须保护自己不受酶降解的影响。生产有毒化合物是一种有效的、非常常见的保卫的策略,但也很容易用于进攻目的。支原体可以作为水平基因转移(HGT)的供体和促进者,通过直接向宿主供体或去除宿主细胞壁,从而获取 DNA,从理论上讲,各种各样的寄生菌甚至可以从宿主那里获得基因,然后将它们捐赠给另一个宿主,从而有效地充当载体。


# 2. 真菌和原生动物
真菌和原虫变形虫之间的关系很大程度上是未被探索的。一些原生生物可以早于真菌菌丝和孢子,似乎是控制真菌种群的重要因素。相反的情况是,真菌以变形虫为食,变形虫真菌通常遵循两种策略:内寄生和诱捕。在内寄生虫病中,真菌通常以孢子的形式进入细胞,然后在寄主体内形成叶状体。这已经在罗兹菌属(Nucleophaga, Paramicrosporidium)和动孢子属(Cochlonemataceae)中被描述过(图 1)。另一方面,捕捉变形虫的真菌产生的结构,可以像孢子一样简单,附着在变形虫上,产生一个菌丝体,穿透微生物,以其细胞质内容物为食。这种策略在捕虫霉亚门,子囊菌亚门和伞菌纲(图 1 和图 3)中是已知的。
第一批嗜阿米巴真菌基因组于 2019 年初公布,全部来自于捕虫霉亚门,不过由于难以将样本与宿主分离,样本代表了宏基因组(metagenomes)。这种真菌在自然环境中的生物量非常低,即使用分子方法检测,通常也很难将序列与其生态位联系起来。大多数嗜阿米巴真菌的捕虫霉亚门具有异常长的内部转录间隔区(internal transcribed spacer(ITS)),这阻碍了它们在典型环境条形码研究中的检测。这限制了我们对关键领域真菌的理解。首先,罗兹菌与微孢子虫的关系以及后者的进化起源需要更多的罗兹菌属成员的描述,这一任务近年来由于变形虫寄生虫的研究而有所进展。 其次,所有种类的阿米巴诱捕真菌也都含有捕食线虫的物种(图 4)。事实上,陆生真菌(Zoopagomycota)最早的辐射传统上与无脊椎动物寄生有关,变形虫在这些生物的祖先多样化中所起的作用应该认真考虑。
# Ⅵ. 真菌和动物
# 1.Overview
与植物提供的纤维素相比,几丁质更易于消化,含氮量更高这些特性使微生物真菌成为土壤无脊椎动物如节肢动物、环节动物、软体动物或线虫的重要食物来源。某些种类的白蚁、蚂蚁或甲虫,以及某些蜗牛,都可以培养真菌生物量并将其作为主要的食物来源。许多肉眼可见的子实体和地衣壳可食用,是包括人类在内的动物的重要食物来源。
许多真菌系与动物关系密切 (图 1 和图 3)。大多数研究集中在脊椎动物、昆虫或线虫的真菌寄生虫上,但至少在软体动物、环节动物、轮虫、足爪动物、扁腹动物和刺胞动物中,真菌病原体是已知的。尽管自然界存在着巨大的动物多样性,但几乎所有动物对真菌的免疫反应都非常相似,主要依赖于吞噬性免疫细胞和细胞外陷阱的产生。
# 2. 动物专性寄生
后生动物的专性真菌寄生虫具有基因组和代谢减少的特征,是高度专业化的寄生虫的典型特征。
微孢子虫是已知的许多后生动物谱系,包括几个海洋类群。微孢子虫的特点是基因组极度减少,许多重要的代谢途径丧失,以及线粒体衍生的有丝分裂体的存在。它们的姊妹类群,Rozellida,已经被证明含有寄生于变形虫的微孢子虫样细胞内生活方式的物种。基于此,微孢子虫很可能已经是后生动物单细胞祖先的寄生虫。
# 3. 动物兼性寄生
许多自由生存的真菌能够感染不同种类的动物 (图 1 和图 3)。这些寄生关系通常非常具体,与植物坏死病原体的关系类似。在寄主特异性寄生虫中,真菌可能表现出高度复杂的致病机制,包括但不限于:免疫逃避、毒素、结构成分水解酶的分泌,甚至诱导寄主行为改变的能力。与专性寄生不同,兼性病原体的致病性通常很高,而且在很大程度上与寄主的密度无关。
节肢动物是迄今为止真菌丰富的陆地环境中种类最多的动物门。由动孢菌和担子菌纲引起的节肢动物真菌病是已知的,但它们是相当罕见的(图 1 和图 3)。昆虫的寄生真菌主要在子囊菌亚门【腔菌目 (Podonectria), 多腔菌目 (Myriangium), 肉座菌目】中独立进化了好几次。其中一些肉座菌目(如冬虫夏草、白僵菌、蛇床子属)具有很强的寄主特异性,有些种类能够影响寄主神经系统并改变寄主行为,以帮助传播孢子。另一方面,昆虫可以利用巨噬细胞、抗菌肽、黑色素和活性氧物种来保护自己,也可以采取某些行为,例如消除受感染的群体成员或将自己暴露在更高的温度下。综合上述情况,这种真菌在杀死昆虫后能够在昆虫身体上生长,并且很可能在环境中以活跃的菌丝体形式存在,而不依赖于宿主。值得注意的是,节肢动物寄生物必须能够利用海藻糖作为碳源,海藻糖在这些动物的组织中含量非常丰富。
微型无脊椎动物是土壤、沉积物和其他环境中生物量的重要组成部分,一些真菌已经获得了感染它们的能力(图 1 和图 3)。线虫是微型无脊椎动物群落中研究得最好的部分,因为它们与农业生产力相关,而食线虫真菌也因其作为控制剂的潜力而被研究。线虫寄生真菌可见于捕虫霉亚门,粪壳菌纲,圆盘菌纲,散囊菌纲 (Pezizomycotina) , 伞菌纲 (Agaricomycotina),被孢霉纲,虫霉纲,甚至在芽枝菌门中。许多食线虫真菌的行为类似于规则的丝状腐生菌,但容易攻击卵和其他静息结构,例如某些植物寄生线虫中不活动的雌性。几种食线虫真菌的基因组分析表明它们往往产生几丁质降解酶和蛋白酶家族的基因扩展。此外,线虫捕食往往拥有一个发育良好的纤维素降解代谢,但很少有传统的植物致病相关基因,这表明其具有腐殖质祖先(图 4)。这些适应与在昆虫病原真菌和寄生真菌中发现的非常相似,而且这些不同生活方式之间的相互转换似乎在肉座菌目(Pezizomycotina)中很常见。许多食线虫真菌是已知的植物内生菌或木材分解者(图 4)。在这些寄生性的生活方式中,无花果是一种很常见的寄生性和寄生性的寄生性真菌(寄生性真菌和寄生性真菌之间的共生关系)。
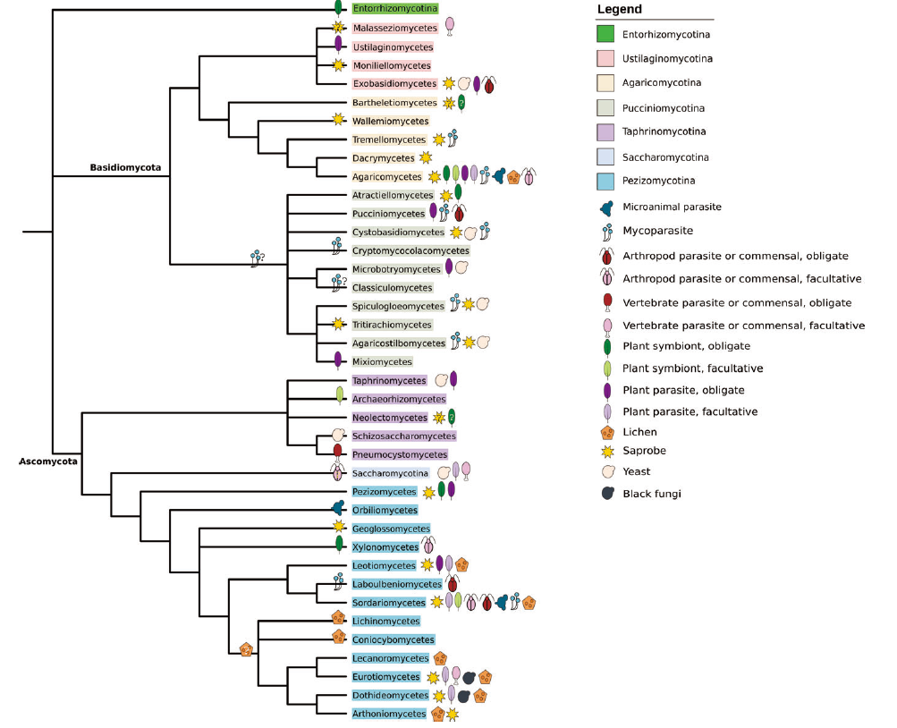
脊椎动物与其他动物群体相比有几个重要的特点。首先,脊椎动物体型大,身体微绒毛相当多样。其次,它们缺乏几丁质结构。第三,它们都拥有一个完善的基于抗体的免疫系统,这对试图在它们内部生长的任何微生物都构成了严重的挑战。脊椎动物(鸟类和哺乳动物)的一部分是温血生物,其内部温度对微生物构成了另一个重要的屏障。 但只要引发真菌感染,就会造成严重的疾病,三个具体的例子说明了这一点:两个壶菌种(Batrachochytrium endrobatidis 和 B. salamandrivoransare)会对两栖动物造成致命的皮肤损伤,并威胁到全球人口。第二个是假裸囊菌属(Pseudogymnoascus destructans),它在北美造成了大量蝙蝠死亡。这种高毒力菌株来自欧洲,那里的本地蝙蝠种群对它有抵抗力。腐皮镰刀菌(Fusarium solani)是一种对海龟造成极大伤害的真菌,因为它在这些爬行动物的卵上定居和破坏。这是一个特别有趣的案例,因为镰刀菌是一个传统的植物致病属(图 4)。
人类的真菌感染是引起重大公共卫生关注的一个原因。最常见的真菌感染是皮肤病,很少危及生命,但影响外貌,并且较难治愈。大多数引起皮肤感染的真菌是黑色真菌(腔菌目和刺盾炱目)这些真菌已经进化到在高度疏水性和辐照环境下定居,这可以类似地代表沙漠岩石或人的指甲。与这些无关但也会引起皮肤感染的是马色拉菌(黑粉菌亚门)的成员。除此之外,散囊菌目的一些成员已经获得了在皮肤和其他身体环境中生长的能力,特别是在肺部,这是一种与黑真菌有关的生物,专门降解角质化组织。主要病原菌有组织胞浆菌属、芽生菌属和球孢子菌属。这些属真菌的黑色素化程度很高,这使得它们能够在高氧化条件下生存。第二类最常见的人类病原体是酵母菌属,特别是假丝酵母属和 Nakaseomyces 的酵母菌,它们既能引起粘膜表面感染,又能引起系统性血流感染,死亡率高。最后,其他丝状真菌(曲霉属、青霉属、拟青霉属、顶孢霉属、镰刀菌属、木霉属、孢子丝菌属、假丝酵母属)、假丝酵母属(红酵母属)、粘霉属(根霉属、地衣菌属、毛霉属)和虫霉属(担子菌属)中的其他丝状真菌,分生孢子虫)在软体组织中产生高度侵袭性感染。这些真菌通常是空气和土壤传播的腐生物,能够快速生长,不会受到高温的过度抑制(图 4)。这些疾病的病程变化很大。有些会产生结节,可能导致器官损伤,或者至少严重毁容。另一些则发展为慢性感染,对器官造成持续损害。肺曲霉菌病是这些疾病中最常见的,引起广泛的呼吸系统问题。最后,有些真菌毒性很强,通过软组织迅速生长,这可能导致严重的致残和器官损伤。人们一直致力于研究机会性病原体是如何产生的。虽然其机制是高度可变的,但通常病原体在某些战略蛋白家族中表现出基因扩增(如细胞粘附、蛋白酶、脂酶、活性氧清除)。许多人类真菌病原菌具有高度杂合子甚至不稳定的基因组,具有常见的非整倍体、多倍体和杂交事件。完全有可能这些事件在其他真菌中也很常见。然而,非整倍体与获得抗真菌耐药性有关,杂交与某些物种复合体中新的毒性菌株的出现有关。
# 4. 动物 - 真菌的共生
酵母菌中的酵母菌是昆虫和脊椎动物黏液中肠道菌群的常见成分。甚至有人认为昆虫的肠道可能是酵母菌属(图 4)和一些属的进化的重要环境,例如最近描述的 Suhomyces (syn. Saccharomyces tanzawaensis) 似乎优先发现在这样的生态位昆虫以树液或水果为食,其饮食中含有极为丰富的单糖。共生真菌(木素菌)的成员被描述为与几种甲虫有关,它们似乎帮助宿主解毒植物有毒化合物。除此之外,有些物种是健康脊椎动物粘液的常见成员。由于白色念珠菌与人类病原体的相关性,它已被广泛研究。除此之外,担子菌中的其他酵母样形式是哺乳动物皮肤和粘膜的重要共生体。
真菌脊椎动物共生体的一个重要而常被忽视的群落是心丽鞭毛菌门的成员。事实上,还没有研究解决这些奇异真菌如何与宿主免疫系统相互作用的问题。作为真菌最早的分化谱系之一,它们的分化一定比它们现在的脊椎动物宿主的出现要早得多。第一种可能性是,这些真菌最近通过与脊椎动物宿主的联系,形成了自己特有的生活方式。第二种可能是这些真菌是与其他可能已经灭绝的谱系联合进化而来的。第三种可能是这个谱系的成员可能生活在尚未开发的环境中,从那里他们可以进入脊椎动物宿主并建立起重要的共生体。
# Ⅵ : 真菌 - 植物生物群落:植物与真菌的相互作用
# 1.overview
真菌和陆地植物在生物圈中有着持续时间最长、最亲密的关系。真菌界是造成植物病害的主要原因,也是植物坏死物质的主要分解者。另一方面,植物有无数的真菌以共生体和 / 或共生体的形式与其组织紧密结合。菌根是一种共生真菌,与植物的根相联系,帮助植物获得养分和水分。大约 90% 的植物物种存在内菌根联合体。此外,内生真菌是真菌共生体,生活在植物组织内,不会对植物造成伤害。内生真菌并没有像菌根那样受到关注,因此对其丰度、相关性和多样性的精确估计仍然缺乏。这些真菌的存在似乎通过刺激植物的防御和作为生态位竞争对手来保护植物免受致病真菌的侵害。其中一些真菌是其他有机体的寄生虫,如其他真菌、昆虫或线虫,产生次级代谢物,帮助植物对抗食草动物,或促进植物生长。研究更少的是生活在植物表面的真菌(附生植物),形成所谓的叶面群落。这些群落具有高度多样性,与内生菌一样,可以影响寄主植物的生理学。它们代表着一个尚未开发的生物多样性池,在保护工作中经常被忽视。
# 2. 菌根和共生植物
菌根组合出现在球囊菌门、毛霉门(内生殖腺)、伞菌纲和几种子囊菌纲中。其中,最重要的类群是球囊菌门,其中几乎所有的物种都形成丛枝菌根。化石证据表明,在 4 亿年前的 Rhynie Chert 化石中存在菌根联合体,这意味着真菌的相互作用对植物的陆地化至关重要。 Geosiphon 和 Densospora 是目前解决菌根进化难题的关键。 有可能是由与蓝藻或陆生植物祖先的类似地衣管属进化而来的。然而,Geosiphon 被放置在一组分解良好的菌根形成菌群中,这使得这种关联很可能是二次进化的。另一方面,如果 Densopora 是毛霉科的一员,也许是内囊门目的一员,它可能会对毛霉科菌根的进化提供更深入的了解,并可能暗示整个门的菌根起源。一些研究指出,球囊菌门和第一批陆地植物之间存在关联。优良的内生菌与传统上被认为是丛枝菌根真菌的一种,在形态上形成了一种独特的组合。
除了内囊门目外,外生菌根真菌似乎是最近才独立地在几个类群中产生的,只有一小部分植物形成这种菌根组合,大多数是树木,这意味着外生菌根在森林环境中具有重要作用。与有限的植物种类形成鲜明对比的是,外生菌根真菌表现出高度的多样性。这种多样性得到了很好的描述,因为大多数真菌产生宏观的子实体。最后,兰科植物是一个高度多样化的分支,它与真菌的多样性形成高度特异的菌根组合。与球囊菌门和内囊门目不同,这些真菌对其植物寄主的依赖性相对较低。
# Ⅶ. 地衣真菌
共生是两个或两个以上有机体之间互利的结合。地衣是由真菌起源的组织形成的宏观结构,即真菌生物,它包裹着一种光营养的蓝藻或绿藻,即光生物。它们可以在所有陆地生物群落中找到,并且在对其他光合生命体不利的环境中特别丰富和多样,例如高海拔山脉、冻土带和沙漠。这种真菌对光照和干燥有很强的抵抗力,不需要底物,能够从光生物中获得碳,有时是氮,为其提供了一个保护环境。地球约 6.8% 的陆地表面被地衣覆盖,地衣在全球生物地球化学中扮演着重要角色。 地衣主要在子囊菌亚门(图 3),占总数的近一半(约 20000 种)。 地衣在六个类群中都有代表性,其中茶渍纲和星裂菌纲两个种类是最丰富的地衣形成分支。地衣含有多种多样的微生物,包括其他真菌。有人提出,内生生活方式可能代表腐生和内生之间的中间步骤。其中一些相关的微生物是寄生虫,包括寄生在叶状体上并慢慢取代叶状体的地衣物种。内生真菌可能对整个叶状体产生表型效应。
地衣化石的记录非常古老,至少可以追溯到泥盆纪,尽管一些 Ediacaran 化石和类似地衣的化石可能是最早的陆生真菌之一。Winfrenatia reticulata 是泥盆纪早期的化石,被认为是 zygomycetous 地衣。现代地衣主要的谱系至少早在石炭纪就多样化了。目前还不清楚地衣生活方式在子囊菌纲中出现了多少次。一些早期的研究提出了一个单一的事件,然后是多个独立的转变为腐殖质的习性。多重起源是目前最受欢迎的观点,尽管对于转变的数量还没有达成共识支持这一点的是,有些物种既可以被发现为地衣,也可以是自由生活的腐生物,这意味着生活方式之间的转变是可能的。考虑到地衣真菌与光生生物和其他微生物的紧密联系,地衣真菌是接收外源基因的主要候选物种,并且有证据表明地衣特有的几种次级代谢物已从细菌水平转移。地衣也可以将基因捐赠给它们的光生生物。
在基因组研究方面,地衣真菌的一些特性意味着它们落后于其他真菌。地衣是复合生物,需要单独培养或使用类宏基因组方法。独立培养限制了对共生体本身的研究,在实验室条件下维持真菌活性存在一系列挑战。宏基因组学的方法在实验和计算上都要复杂得多,并且可能导致碎片化的装配和污染问题。基因组测序和比较分析揭示了一些可能与共生相关的特征。它的基因组只有一个很小的分泌体,糖转运蛋白的数量也减少了,但是在编码氮和镁转运蛋白、细胞信号传导途径和防止干燥的蛋白质的基因家族中却经历了扩张。增强氮转运在地衣化过程中似乎很重要,至少在光生伴侣不能固氮的真菌中是如此,基因复制和 HGT 似乎都在这种基因扩展中发挥作用。尽管目前还没有发表比较研究报告,但几种地衣形成真菌的基因组已具备不同程度的完整性和质量。
# Ⅷ. 结论
(1) 最早的真菌是其他单细胞真核生物的动孢菌。如今,这种生活方式可以在后孢菌、壶菌门和芽枝菌门中找到。
(2) 有两种主要假设可以解释真菌的陆生化过程。棕色场景假设真菌在沉积物中进化出腐殖质习性,它们在土壤中繁衍。绿色情景假设真菌的陆生化与绿藻和链霉菌的陆生化密切相关。在这里,提出了第三个白色的场景,真菌在适应冰冻环境后殖民了陆地环境。
(3) 真菌和其他微生物真核生物之间关系的进化意义一直被忽视。在陆地化的早期阶段,真菌一定与其他真菌和原生动物有过相互作用。这些生物体的寄生可能是动物寄生进化的第一步。
(4) 几种真菌已经获得了一种必须的寄生生活方式,并表现出许多寄生虫常见的典型特征。真菌是脊椎动物和无脊椎动物的重要寄生物,尽管这两类动物之间的机制差异很大。无脊椎动物寄生物与支原体和嗜线虫菌有关,利用其几丁质降解能力攻击宿主。脊椎动物寄生必须能够克服宿主的免疫反应。这些谱系的发病机制似乎来自共生,通常是兼性病原体。
(5) 真菌和植物之间的关系非常古老,Glomeromycota 化石是陆地真菌生活的第一个直接证据。Endophytism 是一种未被充分探索的真菌生态位,拥有令人印象深刻的生物多样性。寄生在植物中主要有两种策略:生物饲养和坏死饲养。这些策略带来了完全不同的进化压力,这反映在它们的基因组特征上。最后,值得一提的是伞菌纲中有一组,他们发展了独特的酶降解木质素的能力。这种能力的获得与它们形成高度复杂子实体的能力有关,赋予它们巨大的进化和生态成功。
(6) 与其他真菌相比,地衣在基因组研究方面一直落后于其他真菌。地衣的生活方式可能是陆生过程中的关键,在子囊菌中被认为是非常古老的,许多腐殖质谱系是派生的状态。